The photos you provided may be used to improve Bing image processing services.
Privacy Policy
|
Terms of Use
Can't use this link. Check that your link starts with 'http://' or 'https://' to try again.
Unable to process this search. Please try a different image or keywords.
Try Visual Search
Search, identify objects and text, translate, or solve problems using an image
Drag one or more images here,
upload an image
or
open camera
Drop images here to start your search
To use Visual Search, enable the camera in this browser
All
Search
Images
Inspiration
Create
Collections
Videos
Maps
News
More
Shopping
Flights
Travel
Notebook
Top suggestions for Google.com .Net
Microsoft
.Net
.Net
Core
AutoCAD Map
3D Logo
.Net
Framework
.Net Framework
Download
Explore more searches like Google.com .Net
Logo.svg
Vertical
Slice
Watermark
PNG
Aspire
Icon
Aspire
9
Code
Example
8
Logo.png
Data Flow
Logo
Web App
Icon
Clean
Architecture
Maui
Android-App
Maui Logo
Transparent
Mono
Logo
Core Logo
Transparent
Logo.png
Transparent
Developer LinkedIn.
Background
Framework
Icon
Core Architecture
Diagram
Maui
Icon
Developer
Logo
Files
Maui
Samples
6
Overview
Maui Color
Table
Framework Architecture
C#
$7
Foundation
Logo
Core
Runtime
Language
Download
센즈리
People interested in Google.com .Net also searched for
Visual
Studio
Platform
Logo
CLI
Logo
Maui
Example
Framework
Architecture
Code
Framework Final
Release
Framework
3 5
Telegra
Preview
What
is
6 Unified
Platform
Yaojingshe
Syntax
Indevious
Framework Tens Thousands
Pieces
Autoplay all GIFs
Change autoplay and other image settings here
Autoplay all GIFs
Flip the switch to turn them on
Autoplay GIFs
Image size
All
Small
Medium
Large
Extra large
At least... *
Customized Width
x
Customized Height
px
Please enter a number for Width and Height
Color
All
Color only
Black & white
Type
All
Photograph
Clipart
Line drawing
Animated GIF
Transparent
Layout
All
Square
Wide
Tall
People
All
Just faces
Head & shoulders
Date
All
Past 24 hours
Past week
Past month
Past year
License
All
All Creative Commons
Public domain
Free to share and use
Free to share and use commercially
Free to modify, share, and use
Free to modify, share, and use commercially
Learn more
Clear filters
SafeSearch:
Moderate
Strict
Moderate (default)
Off
Filter
Microsoft
.Net
.Net
Core
AutoCAD Map
3D Logo
.Net
Framework
.Net Framework
Download
1128×367
developers.google.com
API Client Library for .NET | Google for Developers
1200×675
developers.google.com
OR-Tools for .Net | Google for Developers
128×128
developers.google.com
.NET Client Library Develo…
768×1024
scribd.com
Google Net | PDF | Artificial Intellig…
768×1024
scribd.com
Goog Le Net | PDF | Applied M…
21:59
YouTube > auro tripathy
GoogLeNet Tutorial
YouTube · auro tripathy · 32.8K views · Jan 4, 2017
1280×720
www.youtube.com
GOOGLE NET MAP & GLOBE. "Make the net a place!!!". "MAP THE NET!!!". CALL …
245×245
surrealdb.com
.NET | SDK | Methods
1200×600
github.com
GitHub - GeekZP/Google-Net: 国内的一些可以直接上谷歌的镜像站
406×1708
www1.chapman.edu
Projects
1000×525
mspoweruser.com
Google joins .Net Foundation
320×320
researchgate.net
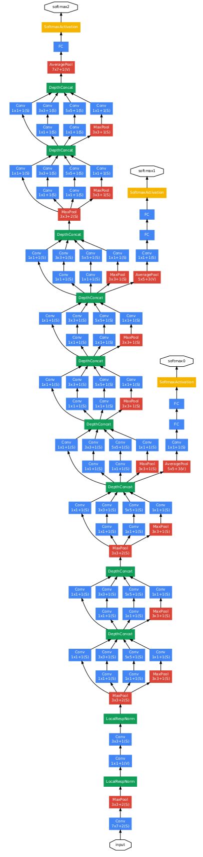
GoogleNet Architecture | Download Scientific Dia…
850×700
researchgate.net
The structure of GoogleNet model. | Download Scientific …
320×320
researchgate.net
The structure of GoogleNet model. | Do…
Explore more searches like
Google.com
.Net
Logo.svg
Vertical Slice
Watermark PNG
Aspire Icon
Aspire 9
Code Example
8 Logo.png
Data Flow Logo
Web App Icon
Clean Architecture
Maui Android-App
Maui Logo Transparent
850×395
researchgate.net
The GoogLeNet structure | Download Scientific Diagram
1200×600
github.com
GitHub - deep-learning-algorithm/GoogLeNet: Implementation of GoogLeNet series Algorithm
640×640
researchgate.net
Architecture of the GoogleNet model | D…
320×180
slideshare.net
GoogLeNet.pptx
638×359
slideshare.net
GoogLeNet.pptx
2048×1152
slideshare.net
GoogLeNet.pptx
2048×1152
slideshare.net
GoogLeNet.pptx
609×609
researchgate.net
The structure of GoogLeNet | Download Scientific Diag…
640×480
slideshare.net
Google net | PPTX
320×320
researchgate.net
Details of the GoogLeNet Based Architecture | Dow…
640×640
researchgate.net
The architecture of the pre-trained GoogleNet. | Down…
640×640
Search Engine Roundtable
Google Net At Google Pittsburgh
850×1337
researchgate.net
GoogleNet architecture. S…
753×1077
researchgate.net
GoogleNet Architecture. | …
322×322
researchgate.net
Googlenet architecture | Download Scientifi…
1200×600
github.com
GitHub - GoogleCloudPlatform/getting-started-dotnet: A tutorial for creating a complete ...
1200×600
github.com
GitHub - meng1994412/GoogLeNet_from_scratch: Imp…
People interested in
Google.com
.Net
also searched for
Visual Studio
Platform Logo
CLI Logo
Maui Example
Framework Architecture
Code
Framework Final Release
Framework 3 5
Telegra Preview
What is
6 Unified Platform
Yaojingshe
800×363
globalcloudplatforms.com
.NET 5.0 on Google Cloud - Global Cloud Platforms
731×523
binstellar.com
Hire ASP.NET Developers | Hire Dedicated .NET Programmers
320×320
researchgate.net
The architecture of GoogLeNet | Download Scientific Diagram
100×100
www.c-sharpcorner.com
Embed Google Maps In .NET Desktop Application
Some results have been hidden because they may be inaccessible to you.
Show inaccessible results
Report an inappropriate content
Please select one of the options below.
Not Relevant
Offensive
Adult
Child Sexual Abuse
Feedback