The photos you provided may be used to improve Bing image processing services.
Privacy Policy
|
Terms of Use
Can't use this link. Check that your link starts with 'http://' or 'https://' to try again.
Unable to process this search. Please try a different image or keywords.
Try Visual Search
Search, identify objects and text, translate, or solve problems using an image
Drag one or more images here,
upload an image
or
open camera
Drop images here to start your search
To use Visual Search, enable the camera in this browser
All
Search
Images
Inspiration
Create
Collections
Videos
Maps
News
More
Shopping
Flights
Travel
Notebook
Top suggestions for WebRTC React Native Custom Events
React Native WebRTC
Expo
React Native
Paper
React Native WebRTC
Architecture
React Native
Webview
React Native
Samples
React Native
Games
React Native
Image Slider
React Native
GitHub
WebRTC React
Example
Treact
Native
React Native
Transparent Image
React Native
Sample App
React Native
App Template
React Native
Scheduler
React Native
Webview Design
React Native
Git Command
React Native
Front End Setup
React Native
Projects for Expert
Classin
WebRTC
React Native
Mac OS
React Native
Paper Themes
React Native
Plugin SDK
React Native
iOS Apps
React Native
Sample Code
Error Page
React Native
Web Server in
React Native
WebRTC
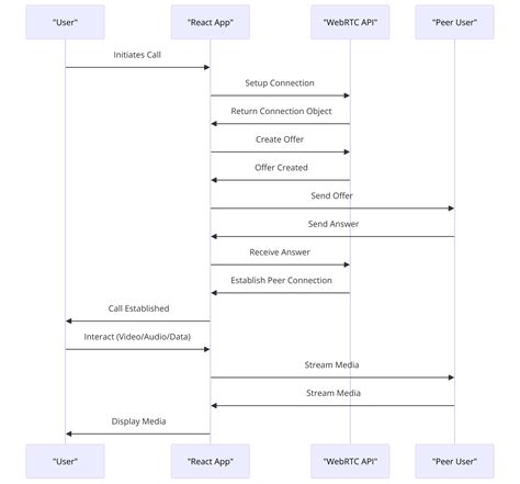
Sequence Diagram
Real-Time Project On
React Native
Uiframeguarded React
NativeError
WebRTC
App Screen
WebRTC
Failing On Otoprotor
WebRTC
Stack
WebRTC
Application
WebRTC
Video Conferencing
Webcrt
App
React Native
GitHub Job Rect Native App Code
WebRTC
Offer
Mediahelper
WebRTC
WebRTC
Peer to Peer
WebRTC
Package Npm
iPhone
WebRTC
WebRTC
Retransmit
Step Counter App
React Native GitHub
React
Natve Real-Time Messaging App
Welcome to React Native
Screen Android Emulator
Local Live Kit Server with
React Native Front End Example
WebRTC
Stream Video
USB Phone for
WebRTC
WebRTC
Peer to Peer Connection
Android Studio
WebRTC
Explore more searches like WebRTC React Native Custom Events
Front
End
Vector
Icons
BarChart
Profile
Design
Beautiful
UI
Package
Diagram
Grid
Layout
Horizontal
Scroll
Drawer
Menu
Architecture
Diagram
Logo
png
Web
Application
Cross-Platform
Profile Screen
UI
Expo
Location
Code
Example
Navigation
Bar
Project
Structure
Expo
Logo
Vision
Camera
Login
Design
ICOn
Logo
Search
Bar
Alert
Color
App
Design
Logo Without
Background
Text
Input
Material
Design
PDF
Viewer
Android-App
App Development
Logo
Android/iOS
Modular
Architecture
Border-Style
Mobile
App
Line
Graph
Toggle
Element
Life
Cycle
Select
Option
Core
Components
Black
Icon
Mobile App Architecture
Diagram
Action
Sheet
Date Time
Picker
Dashboard Template
Free
Login
Screen
vs
Code
Background
Assets
APA
Itu
People interested in WebRTC React Native Custom Events also searched for
App
UI
Text
Outline
Login Page for
Mobile App
Eatclub App Clone
GitHub
Transparent
Background
Autoplay all GIFs
Change autoplay and other image settings here
Autoplay all GIFs
Flip the switch to turn them on
Autoplay GIFs
Image size
All
Small
Medium
Large
Extra large
At least... *
Customized Width
x
Customized Height
px
Please enter a number for Width and Height
Color
All
Color only
Black & white
Type
All
Photograph
Clipart
Line drawing
Animated GIF
Transparent
Layout
All
Square
Wide
Tall
People
All
Just faces
Head & shoulders
Date
All
Past 24 hours
Past week
Past month
Past year
License
All
All Creative Commons
Public domain
Free to share and use
Free to share and use commercially
Free to modify, share, and use
Free to modify, share, and use commercially
Learn more
Clear filters
SafeSearch:
Moderate
Strict
Moderate (default)
Off
Filter
React Native WebRTC
Expo
React Native
Paper
React Native WebRTC
Architecture
React Native
Webview
React Native
Samples
React Native
Games
React Native
Image Slider
React Native
GitHub
WebRTC React
Example
Treact
Native
React Native
Transparent Image
React Native
Sample App
React Native
App Template
React Native
Scheduler
React Native
Webview Design
React Native
Git Command
React Native
Front End Setup
React Native
Projects for Expert
Classin
WebRTC
React Native
Mac OS
React Native
Paper Themes
React Native
Plugin SDK
React Native
iOS Apps
React Native
Sample Code
Error Page
React Native
Web Server in
React Native
WebRTC
Sequence Diagram
Real-Time Project On
React Native
Uiframeguarded React
NativeError
WebRTC
App Screen
WebRTC
Failing On Otoprotor
WebRTC
Stack
WebRTC
Application
WebRTC
Video Conferencing
Webcrt
App
React Native
GitHub Job Rect Native App Code
WebRTC
Offer
Mediahelper
WebRTC
WebRTC
Peer to Peer
WebRTC
Package Npm
iPhone
WebRTC
WebRTC
Retransmit
Step Counter App
React Native GitHub
React
Natve Real-Time Messaging App
Welcome to React Native
Screen Android Emulator
Local Live Kit Server with
React Native Front End Example
WebRTC
Stream Video
USB Phone for
WebRTC
WebRTC
Peer to Peer Connection
Android Studio
WebRTC
1200×600
github.com
GitHub - react-native-webrtc/react-native-webrtc: The WebRTC module for React Native
1200×600
github.com
Is the documentation outdated ? · Issue #1184 · react-native-webrtc/react-native-webrtc · GitHub
460×460
npmjs.com
react-native-webrtc - npm
720×1440
antmedia.io
React Native WebRTC Tuto…
Related Products
React Native Stickers
React Native Hoodies
React Native T-Shirts
720×1440
antmedia.io
React Native WebRTC Tuto…
1024×560
antmedia.io
React Native WebRTC Tutorial: Building Live Streaming App
512×1024
antmedia.io
React Native WebRTC Tuto…
1080×720
antmedia.io
React Native WebRTC Tutorial: Building Live Streaming App
600×1200
antmedia.io
React Native WebRTC Tuto…
512×1024
antmedia.io
React Native WebRTC Tuto…
512×1024
antmedia.io
React Native WebRTC Tuto…
405×197
antmedia.io
React Native WebRTC Tutorial: Building Live Streaming App
1656×1236
github.com
Vulnerable WebRTC Versions · Issue #627 …
1200×600
github.com
GitHub - jdmg94/react-native-webrtc-example: An example app for `react-n…
Explore more searches like
WebRTC
React Native
Custom Events
Front End
Vector Icons
BarChart
Profile Design
Beautiful UI
Package Diagram
Grid Layout
Horizontal Scroll
Drawer Menu
Architecture Diagram
Logo png
Web Application
1440×296
scaler.com
React Native Video Calling App with react-native-webrtc- Scaler Topics
998×1768
stackoverflow.com
React-Native-webrtc black r…
1200×628
sheerbit.com
WebRTC Softphone Development Using React Native
1600×900
videosdk.live
How to build WebRTC React App? - VideoSDK
1992×1854
videosdk.live
How to build WebRTC React App? - VideoSDK
1800×570
mindbowser.com
Connecting the Dots: WebRTC Implementation in Node.js and React
800×449
linkedin.com
Deploying WebRTC on an Expo React Native app | Daily
730×487
blog.logrocket.com
Creating an RN video calling app with react-native-webrtc - LogRoc…
320×180
slideshare.net
Going Mobile with React Native and WebRTC | PPT
1280×720
www.reddit.com
Build your first WebRTC app with React Native and Nodejs : r/react
1536×518
saigontechnology.com
How to build group video call with React Native & WebRTC - Saigon Technology
709×1536
saigontechnology.com
How to build group video ca…
768×432
saigontechnology.com
How to build group video call with React Native & WebRTC - Saigon Technology
2400×1440
reactnativeexpert.com
Simple Steps to Add Real-Time Chat and Steaming to Your React Native App
2400×1400
reactnativeexpert.com
Simple Steps to Add Real-Time Chat and Steaming to Your React Native App
People interested in
WebRTC
React Native
Custom Events
also searched for
App UI
Text Outline
Login Page for Mobile App
Eatclub App Clone GitHub
Transparent Background
2400×1440
reactnativeexpert.com
Simple Steps to Add Real-Time Chat and Steaming to Your React Native A…
2400×1440
reactnativeexpert.com
Simple Steps to Add Real-Time Chat and Steaming to Your React Native A…
1187×720
reactnativeexpert.com
Simple Steps to Add Real-Time Chat and Steaming to Your React Native …
1187×720
reactnativeexpert.com
Simple Steps to Add Real-Time Chat and Steaming to Your React Native …
1187×720
reactnativeexpert.com
Simple Steps to Add Real-Time Chat and Steaming to Your React Native App
1187×720
reactnativeexpert.com
Simple Steps to Add Real-Time Chat and Steaming to Your React Native App
Some results have been hidden because they may be inaccessible to you.
Show inaccessible results
Report an inappropriate content
Please select one of the options below.
Not Relevant
Offensive
Adult
Child Sexual Abuse
Feedback