The photos you provided may be used to improve Bing image processing services.
Privacy Policy
|
Terms of Use
Can't use this link. Check that your link starts with 'http://' or 'https://' to try again.
Unable to process this search. Please try a different image or keywords.
Try Visual Search
Search, identify objects and text, translate, or solve problems using an image
Drag one or more images here,
upload an image
or
open camera
Drop images here to start your search
To use Visual Search, enable the camera in this browser
All
Search
Images
Inspiration
Create
Collections
Videos
Maps
News
More
Shopping
Flights
Travel
Notebook
Top suggestions for Interface Map
Interface Map
Example
JSON
Map
Map Interface
Diagram
Interactive
Map Interface
Java Map
Example
User
Interface Map
Global
Map Interface
Interface
of City Map
Interface
Zero Map
Interface Map
Template
Concept Map
of Interface
Map Interface
Architecture
Interface of Map
Direction
Interface
Map. Best Practise
Digital
Map Interface
Round
Map Interface
Map Interface
Hierarchy in Java
Software
Interface Map
User Interface Map
for PC
3D
Map Interface
Types of Map
in Java
Expandable Map
User Interface
In N
Interface Map
Interface
Class-Map
Personnel
Interface Map
Java Collections
Map
Methods
Map
Wildland Urban
Interface Map
Map Interface
Hierarachy
App Interface
Template Map
Us Map
User Interface
User Interface Map
Design
Untangled
Interface Map
Map Interface
Controls
IT System
Interface Map
Smart Map
System Interface
Map
Key Sample
Modern 3D
Map Interface
Interface Map
Ilustration Picture
Examples to
Map Out Interface
Map Interface
Color Sheme
Map Interface
Dark
Graphic Interface
Design Map
Project Interface Map
/Chart
Interface
Zero World Map
ArcGIS
Map
Game Map
Guidance Interface
SortedMap
Interchangable Map
Display
Graphical
Map
Refine your search for Interface Map
Landing
Page
IT
System
IPPC
Device
Visual
Studio
Design
Images
Vector
Images
Design
Hierarchy
Java
World
Wildland
Urban
User
Systems
Table
Zero
Cute
Tab
Control
Space
3D
Route
Project
Explore more searches like Interface Map
Hav
System
Entry
Kiosk
Equis
Web
Conceptual
High
Resolution
Plant
quest
Access
Car
Shopping
Mobile
Address
People interested in Interface Map also searched for
Futuristic
Computer
Solid State
Battery
Star Trek
LCARS
Wallpaper
4K
Carpet
Tiles
ZX
HD
Computer
Display
MIDI/Audio
Focusrite Scarlett 2I2
3rd Gen USB Audio
iPhone
12
What Is
Router
Clip
Art
Graphic
Design
PC
Audio
Theme
Examples
Futuristic
Ai
App
Icon
8 Channel
Audio
Desktop
Audio
Clip Art API
Icon
Computer
Network
External
Audio
Zero
Logo
Relay
Driver
Comfy
UI
Audient
Audio
Brain-Computer
Ft8
2 Channel
Audio
PS4
Electronic
PreSonus
Audio
Human
Camera
Arturia
Audio
Adat
Output
Asus
Router
RME
Audio
Studio
Audio
Autoplay all GIFs
Change autoplay and other image settings here
Autoplay all GIFs
Flip the switch to turn them on
Autoplay GIFs
Image size
All
Small
Medium
Large
Extra large
At least... *
Customized Width
x
Customized Height
px
Please enter a number for Width and Height
Color
All
Color only
Black & white
Type
All
Photograph
Clipart
Line drawing
Animated GIF
Transparent
Layout
All
Square
Wide
Tall
People
All
Just faces
Head & shoulders
Date
All
Past 24 hours
Past week
Past month
Past year
License
All
All Creative Commons
Public domain
Free to share and use
Free to share and use commercially
Free to modify, share, and use
Free to modify, share, and use commercially
Learn more
Clear filters
SafeSearch:
Moderate
Strict
Moderate (default)
Off
Filter
Interface Map
Example
JSON
Map
Map Interface
Diagram
Interactive
Map Interface
Java Map
Example
User
Interface Map
Global
Map Interface
Interface
of City Map
Interface
Zero Map
Interface Map
Template
Concept Map
of Interface
Map Interface
Architecture
Interface of Map
Direction
Interface
Map. Best Practise
Digital
Map Interface
Round
Map Interface
Map Interface
Hierarchy in Java
Software
Interface Map
User Interface Map
for PC
3D
Map Interface
Types of Map
in Java
Expandable Map
User Interface
In N
Interface Map
Interface
Class-Map
Personnel
Interface Map
Java Collections
Map
Methods
Map
Wildland Urban
Interface Map
Map Interface
Hierarachy
App Interface
Template Map
Us Map
User Interface
User Interface Map
Design
Untangled
Interface Map
Map Interface
Controls
IT System
Interface Map
Smart Map
System Interface
Map
Key Sample
Modern 3D
Map Interface
Interface Map
Ilustration Picture
Examples to
Map Out Interface
Map Interface
Color Sheme
Map Interface
Dark
Graphic Interface
Design Map
Project Interface Map
/Chart
Interface
Zero World Map
ArcGIS
Map
Game Map
Guidance Interface
SortedMap
Interchangable Map
Display
Graphical
Map
768×1024
scribd.com
14 Map Interface Points and Its …
768×1024
scribd.com
INTERFACE PLAN | PDF
768×1024
scribd.com
Interface - Mapping Tabl…
1400×808
behance.net
Map interface on Behance
Related Products
Interactive Map UI
World Map Design
3D Map Navigatio…
1200×600
github.com
GitHub - movingpictures83/InterfaceMap: Visualize interface map
1024×768
support.ilevia.com
Map user interface Ilevia Support
640×480
uk.pinterest.com
User interface, Map, Map screenshot
800×600
artofit.org
Map interface – Artofit
1200×900
dribbble.com
Network Map Traffic Map Data Interface Design by George Railean …
1300×1389
alamy.com
User interface map icon Stock Vector Image & …
2310×2310
figma.com
Interface Map for User Journey | Figma
1017×544
dumbitdude.com
Map Interface in Java | HashMap Implementation in Java
949×1080
vectorstock.com
Map interface Royalty Free Vector Image - …
1920×1945
behance.net
User interface - Map app Interaction concept on …
Refine your search for
Interface Map
Landing Page
IT System
IPPC Device
Visual Studio
Design Images
Vector Images
Design
Hierarchy Java
World
Wildland Urban
User
Systems
1400×1418
behance.net
User interface - Map app Interaction conce…
1200×818
behance.net
User interface - Map app Interaction concept on Behance
2800×2836
behance.net
User interface - Map app Interaction conce…
240×320
researchgate.net
The graphical map interface. …
1400×940
storage.googleapis.com
Map Interface Extends Collection Interface at Blair Martin blog
3401×3820
scaler.com
map interface in java - Scaler Topics
5388×4083
vecteezy.com
Graphical interface showing a map 607700 Vector Art at Vec…
470×327
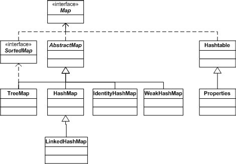
javaranch.com
Figure 1: relationships between the classes and interfaces of the Ma…
1000×1333
conn-com.com
User Interface Map
1024×558
javagyansite.com
Map Interface in Java: Comprehensive Guide
660×330
GeeksforGeeks
Map Interface in Java | GeeksforGeeks
1300×1346
alamy.com
User interface map icon Stock Vector Image & …
850×589
researchgate.net
36: Navigation map of the user interface. | Download Scientific Diagr…
1500×1041
shutterstock.com
Interface Metro Map Diagram Business Paths Stock Vector (Royalty Free) 22…
957×598
acrobatfaq.com
Outline vs. Map Interface
1620×2096
studypool.com
SOLUTION: 14 map interface points and i…
1400×1050
Behance
User Interface - Mapping on Behance
1400×1050
Behance
User Interface - Mapping on Behance
Explore more searches like
Interface Map
Hav
System
Entry
Kiosk
Equis Web
Conceptual
High Resolution
Plant quest
Access
Car
Shopping
Mobile
656×493
researchgate.net
System interface with interactive map | Download Scientific Diagram
871×621
docs.testarchitect.com
Interface mapping
980×980
Vecteezy
A graphical interface of a map 607594 Vector Art at …
Some results have been hidden because they may be inaccessible to you.
Show inaccessible results
Report an inappropriate content
Please select one of the options below.
Not Relevant
Offensive
Adult
Child Sexual Abuse
Feedback